Last Updated: 22/01/2026 Skip to Main Content Screen Reader Access
Government of India Logo

HOUSING DEPARTMENT

Government of West Bengal

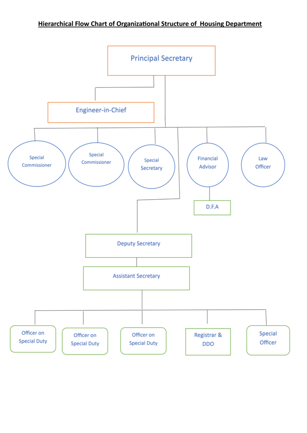
Organizational Structure

West Bengal Housing Department

Organizational Structure
Logo

HOUSING DEPARTMENT

Government of West Bengal

Committed to providing affordable and sustainable housing solutions for all citizens of West Bengal

Quick Links

Important Links

Contact Us

  • Housing Department, Government of West Bengal, Parjatan Bhawan, 4th Floor - 1, K.S. Roy Road, Kolkata - 700001
  • Toll Free: 1800-XXX-XXXX
  • info@wbhousing.gov.in
  • 10:30 AM - 5:00 PM (Mon - Fri)

© 2025 Housing Department, Government of West Bengal. All Rights Reserved.